經黨中央、國務院同意,國家發展改革委、商務部于2024年9月8日發布第23號令,全文發布《外商投資準入特別管理措施(負面清單)(2024年版)》,自2024年11月1日起施行?!锻馍掏顿Y準入特別管理措施(負面清單)(2021年版)》同時廢止。
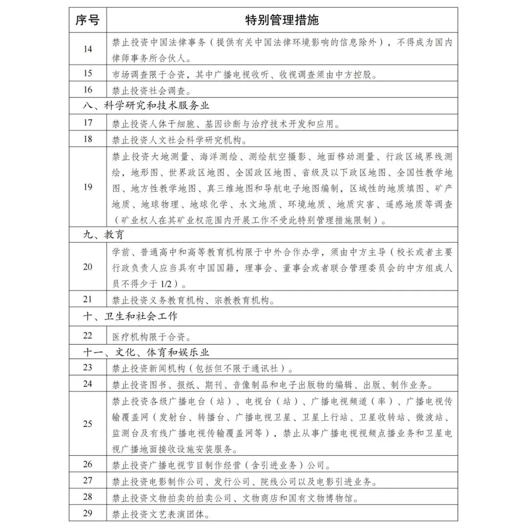
2024年版全國外資準入負面清單限制措施由31條減至29條,刪除了“出版物印刷須由中方控股”,以及“禁止投資中藥飲片的蒸、炒、炙、煅等炮制技術的應用及中成藥保密處方產品的生產”2個條目,制造業領域外資準入限制措施實現“清零”。
國家發展改革委將會同商務部等部門、各地區,深入實施準入前國民待遇加負面清單管理制度,落實好2024年版全國外資準入負面清單,確保新開放措施及時落地。對負面清單之外的領域,按照內外資一致原則管理,給予外商投資企業國民待遇。同時,堅持統籌開放和安全,扎實做好風險防控工作。















